A database is publicly accessible on the internet. How urgent is that?
It depends on context. If you're a fintech company, this could already be a breach. Customer financial records, transaction data, account information, any of it may have been accessed or exfiltrated. The first move is pulling it offline and figuring out what was exposed and for how long. If you're a team shipping code ten times a day, the question is what's in the database. Production customer data means you pull the database offline now. A dev sandbox rebuilt weekly with synthetic data is a different situation.
Most security AI tools miss this distinction because they rely on static scoring rather than adaptive security AI that adjusts investigations based on real business context. They will label the database "CRITICAL," but they cannot tell you whether you're looking at a potential breach with customer data already exposed or a low-risk sandbox that can wait until the next sprint. The system does not ask what is in the database, who it affects, or how your team actually needs to respond. It runs generic scoring and prints the findings while humans still have to decide what matters.
That missing capability is what we at Uptycs call influenceability, a core requirement for adaptive security AI where business context shapes the investigation itself. It is when your context changes the investigation itself, including what gets queried first, how signals get correlated across cloud, endpoints, and Kubernetes, and what evidence gets pulled to justify the call.
This is where adaptive security AI becomes critical, because the same technical finding can represent entirely different risks depending on the organization.
The best way to understand influenceability is to see it side by side. Here’s how Juno handles the same situation under two different business contexts, a fintech company and a software company.
How Adaptive Security AI Prioritizes Compliance Risk for Fintech Teams
We asked Juno: "I work for a FinTech company that primarily serves B2B companies. With this context please develop a plan for me to understand my risk."
Before scanning anything, Juno asked clarifying questions to understand the business:
What types of financial data do you process? Which compliance frameworks apply? Do you process data on behalf of B2B clients? What keeps your executive team up at night? Are there upcoming audits or regulatory changes?

Juno is gathering business context before it analyzes anything, asking what matters to you so it can shape the investigation itself.
We told Juno: "Transaction records, account data, limited PII. SOC 2 Type II with an audit coming up. Executive leadership worried about audit failure and losing customer trust."
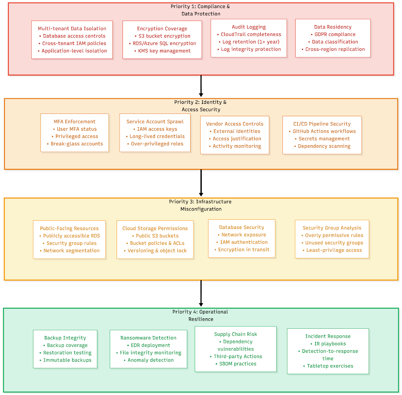
Juno came back with a four-phase risk assessment plan. Look at how it structured the priorities:

Priority 1 wasn't vulnerability scanning or threat hunting. It was Compliance and Data Protection, because we said we have an audit in six months and our executives are worried about regulatory penalties. The plan included multi-tenant data isolation assessment, encryption coverage mapped to specific SOC 2 controls, audit logging completeness with retention periods auditors require, and data handling controls auditors would expect to see.
When we asked Juno to execute the plan, its adaptive security AI did not just flag it as "CRITICAL." It framed the finding in terms the fintech team actually needs:


The finding references specific SOC 2 controls (CC6.1 for logical access, CC6.6 for encryption, CC7.2 for recovery). The impact is framed in audit terms, not abstract risk scores, because that’s what this team told Juno they care about.
We then ran the same exercise with a different business context.
Adaptive Security AI for CI/CD and Supply Chain Risk
Here we asked Juno: "I work for a software development company that primarily serves B2B companies."
Juno asked different clarifying questions this time, focused on the development environment, CI/CD tooling, deployment model, and recent security incidents rather than financial data types and compliance frameworks.

We then responded: SaaS products and APIs, multi-tenant model, GitHub Actions for CI/CD, containers and Kubernetes in production. Near-miss incidents including a secret committed to a repo. Top concerns: supply chain attacks, credential theft leading to cloud compromise, and CI/CD pipeline integrity.
With that context, Juno structured a phased assessment using adaptive security AI logic focused on supply chain risk rather than compliance.

Priority 1 was not compliance. It was Supply Chain & CI/CD Security. Juno justified the choice using our inputs, including near-miss secrets and dependency concerns, then anchored the investigation in GitHub security posture, Actions workflow hygiene, dependency risk, and image provenance.
When we asked Juno to execute and it found exposed credentials, it did not treat the issue as a generic policy gap. It investigated it as an active supply chain risk.

Dynamic vs Static AI: How Adaptive Logic Changes Investigation Outcomes
This side-by-side comparison highlights how adaptive security AI changes investigation priorities, evidence collection, and outcome framing.
|
Fintech company |
Software company |
|
Priority 1: Critical compliance & data protection |
Priority 1: Supply chain & CI/CD security |
|
Audit in six months |
Recent near-miss with leaked secrets |
|
Started with database exposure and encryption |
Started with GitHub, CI/CD, and dependency risk |
|
Findings framed around SOC 2 controls |
Findings framed around credential theft |
|
Goal: pass audit and maintain customer trust |
Goal: prevent pipeline compromise |
The investigation order, the evidence it pulls, and how it explains impact all shift based on what each team is trying to achieve.
What you saw here is dynamic reasoning applied to your context. Juno didn't run a fixed playbook twice and format the output differently. It built two different investigations from the ground up because each team told it what mattered — and each finding changed what came next.
Most AI in security can't do this. Without adaptive security AI, the investigation is already baked before context is introduced. Your context gets applied to the presentation layer, not the investigation itself.
That's the difference. Juno applies adaptive security AI to investigate what actually matters to your business, not just what scores highest.

